大朋友教育 罗湖区教育培训协会会长单位

初中教育资讯

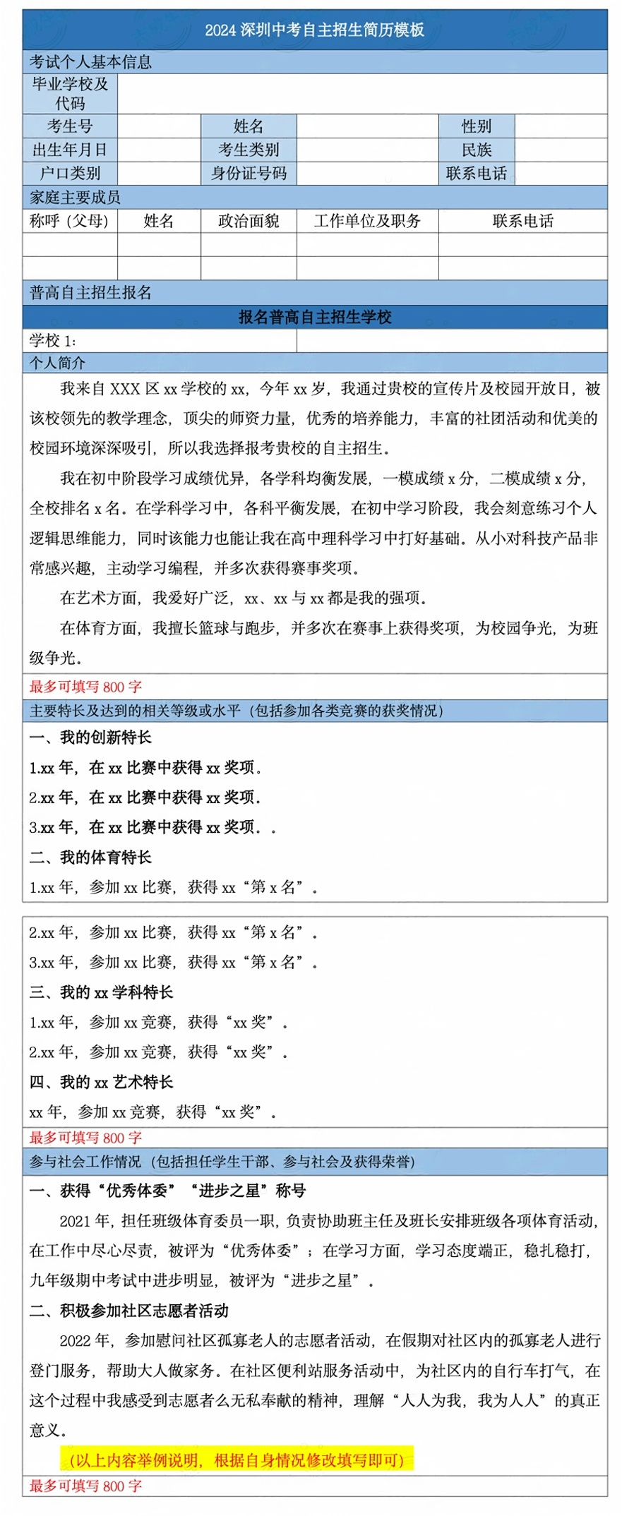
2025深圳中考自主招生19个问题!中考家长可以提前了解!

时间:2025-05-06 阅读:2271

2025年深圳中考,参加一类自主招生的公办高中共73所,招生4306人,其中,采用新模式的学校43所招生1833人,采用旧模式的学校30所招生2739人。参加二类自主招生的公办高中共83所招生2739人,合计招生7045 人,占公办招生计划的比例超过10%。

深圳自主招生综合录取分由中考成绩和专项考核成绩统一折算为百分制,按照中考成绩占比60%,专项考核成绩占40%合成。

计算公式为:

中考分/610*100*60%+学校考核分*40%

在此给大家准备了一些关于自主招生的高频问答,分享给大家!

相关阅读:深圳一类自主招生考什么?深圳高中往届校测形式、科目及考核内容

深圳中考自主招生19个问题!

1、什么是自主招生?

自主招生包括普通高中自主招生和中职类院校自主招生。

普通高中自主招生:我市普通高中自主招生类别按一类、二类设置。

中职类院校自主招生:根据国家、省、市中长期教育改革和发展规划纲要关于考试招生制度改革的有关精神,结合我市教育改革和高中招生工作实际,2024年继续开展中职类院校自主招生(经市教育局批准的招生学校名单详见深圳教育网和深圳招考网)。中职类院校自主招生名额原则上不超过本校当年招生计划的30%。自主招生对象为具有我市学籍的应届初三毕业生,户籍不限。每位考生限报一所自主招生学校。

2、自主招生报名条件?

符合深圳市中考划线录取资格‌:所有报名自主招生的学生必须符合深圳市中考划线录取资格,即必须是本市初中应届毕业生,同时具有拔尖创新潜质或学科(含体育、艺术)专长‌。

3、自主招生一类和二类的区别?

一类自主招生主要招收在理工科技、人文社科方面具有突出潜质的学生;二类自主招生主要招收具有艺术、体育专长的学生。

4、自主招生可以报几所学校?

原则上只能参加1所学校的报名(一类和二类不能兼报、公办和民办不能兼报、同个学校的不同专项不能兼报)

5、自主招生原模式和新模式的区别?

原模式‌更加注重学生的综合成绩,考核内容通常包括语文、数学、英语、物理、化学等学科,并通过面试来评估学生的综合素质。这种模式适合那些综合成绩较好,且希望展示自己全面能力的学生。

‌新模式‌则更加细分化,强调学生的单科特长。它分为理工科技和人文社科两大类型,每个大类下又细分了具体的项目,如数学、物理、化学、天文、生物、科创以及中文、英语、历史等。这种模式更适合那些在某一科目上有特长或兴趣的学生,能够让他们在自己的专长领域内展示自己的能力和潜力。

6、自主招生的报名时间?

自主招生一类和二类都是统一的报名时间,往年一般在6月初至6月中旬左右进行报名。以2024年为例,6月14日开始报名,6月18日截止报名,最终以当年市招办发布的相关通知为准。

一类自主招生是网上报名,只要满足中考报名条件的应届初三学生,都可以报名。

二类自主招生是线下报名,一般需要学生携带学校要求的获奖证书、考级证明或者由初中学校相关老师开具的推荐信,到高中进行报名。

7、一类自主招生报名需要什么材料?

自主招生一类是网上报名(网址链接:https://www.szzk.edu.cn/zzzs,且只能报名一所学校。报名时需填写个人简介、特长及达到的相关等级或水平、参与社会工作情况等信息,每个栏目最多填写800字,并且需要上传获奖图片,最多传10张。

图片

8、二类自主招生报名需要什么材料?

二类自主招生线下报名,只要提前准备好资料就行,按往年招生简章来看大致需要以下材料之一(满足1个条件即可):

①有相关专业证明证书,例如国家二级运动员(含)、国家一级运动员(含)以上证书等。

②考生在初中阶段参加由各级教育、体育行政部门组织的体育竞赛和艺术展演活动,有获奖经历。

③没有上述获奖经历的,考生可提供初中毕业学校多位相关专业教师签名证明的特长专业现状水平推荐信,加盖毕业学校公章,或由学校对其进行专项面谈初步考察其特长情况。

图片

9、成绩一般,没有特长可以参加自主招生吗?

2024年自主招生一类采用原招生模式的学校30所,采用新招生模式的学校43所,共73所。各个层次的高中都有,并非只有名校才有自主招生,大家完全可以根据学生的成绩报名一类自主招生。

10、第一批次填的学校,可以报名自主招生吗?

可以,自主招生独立于志愿填报之外单独报名。例如,学生第一批次没报深中,那么自主招生依旧可以报深中。

11、自主招生流程及时间安排?

报名时间‌:自主招生的报名时间从2024年6月14日至6月18日。这段时间内,符合条件的深圳市中考划线录取资格的应届毕业生可以报名参加自主招生。报名不收取任何费用,可以通过深圳市教育局官网进行‌。

考核时间‌:所有自主招生的专项考核统一安排在2024年6月30日进行。这一天,报名成功的考生将参加由各招生学校组织的专项考核‌。

录取时间‌:深圳市中招录取工作的安排如下:

7月20日至24日,公示普通高中自主招生拟录取名单。

7月25日和26日,进行自主招生批和指标生批录取。

7月27日,录取第一批(包括普通高中和其他重点中职学校)。

7月28日,录取第二批(本市中等职业学校及技工院校)。

8月上旬,进行第三批录取(部省属及跨市中等职业学校)。

如有变动,以录取期间公布的时间为准‌。

12、自主招生的录取规则?

自主招生综合成绩

中考成绩(百分制)*60% +校考40%,由高到低依次录取。如合成总分相同,先按学校综合能力考核(专项考核)成绩由高到低排序,再按中考“同分比较”原则排序录取优先者。 

自主招生控制线

一类不得低于学校上一年中考录取分数线的90%,艺术类不得低于学校上一年中考录取分数线的80%;体育类不得低于学校2022年中考录取分数线的75%。

图片

13、自主招生控制线的用处?

最低控制线指的是学生中考成绩(含体育),要达到这个线才能参与自主招生录取。如果学生中考成绩达不到最低控制线,那么即使学生学校考核成绩再优秀,也不能被自招录取。

当然,学生中考成绩达到这个最低控制线,也不意味着学生就能被自主招生录取,因为自主招生是根据综合分数择优录取。

14、自主招生校考内容?

机考:就是考试

包含选择题、判断题、复述题、简答题等;难度一般比中考难,包含各个学科知识,一般以语数英或者数理化为主,淡定应考即可,重在平时积累。头部和热门高中存在超纲的可能性,题目偏向多样化。

面试:综合考察能力

个人阐述:给一份材料,从学科的角度谈谈理解,并阐明观点;

分组辩论:组织4-5名学生为一组,分为正反方选择辩题辩论;

无领导小组讨论:设定议题,组织10-12名学生无领导讨论。

图片

15、2024自主招生大事件?

图片

16、参加自主招生对中考录取有什么影响?

自主招生录取后,将无法参与中考统一划线录取,也就是说,自主招生录取了,后面即使你的成绩达到第一志愿的分数,那么也不能被录取。但是自主招生未录取,对中考统一划线录取却并无影响,依旧可以作为普通中考生,参与中考录取。

自主招生只能报名一所学校,对于想参加自主招生的学生而言,自主招生选择学校的时候,一定要慎重。

17、被二类自主招生录取后,高考可以参加

普通文化高考吗?

原则上不能。一般情况下,如果是二类自招进入高中学校,高考时只能以艺术生/体育生身份参加高考。而且部分学校对艺术生/体育生的高考选科有限制,报名之前一定要和学校了解清楚。

18、自主招生和指标生分配有什么不同?

自主招生是高中学校经教育行政部门批准,在有关部门监管和社会监督下,根据自主招生工作规范和自身办学理念、办学特色,按照自定的报考条件和程序,招收符合条件的考生,高中学校对考生有一定选择权。

指标生分配是将高中招生计划直接分配到初中学校,由招生部门按照规定的条件和程序,录取符合条件的考生,高中学校对考生没有选择权。

19、自主招生被录取了但是不想去,可以继续

参加投档志愿的录取吗?

不能。志愿一旦被录取则无法参加下一批次的投档录取,自主招生作为第1个进行志愿投档的志愿,一定要慎重选择学校,建议用来冲高。



在线报名

中考复读 高考复读 高考冲刺